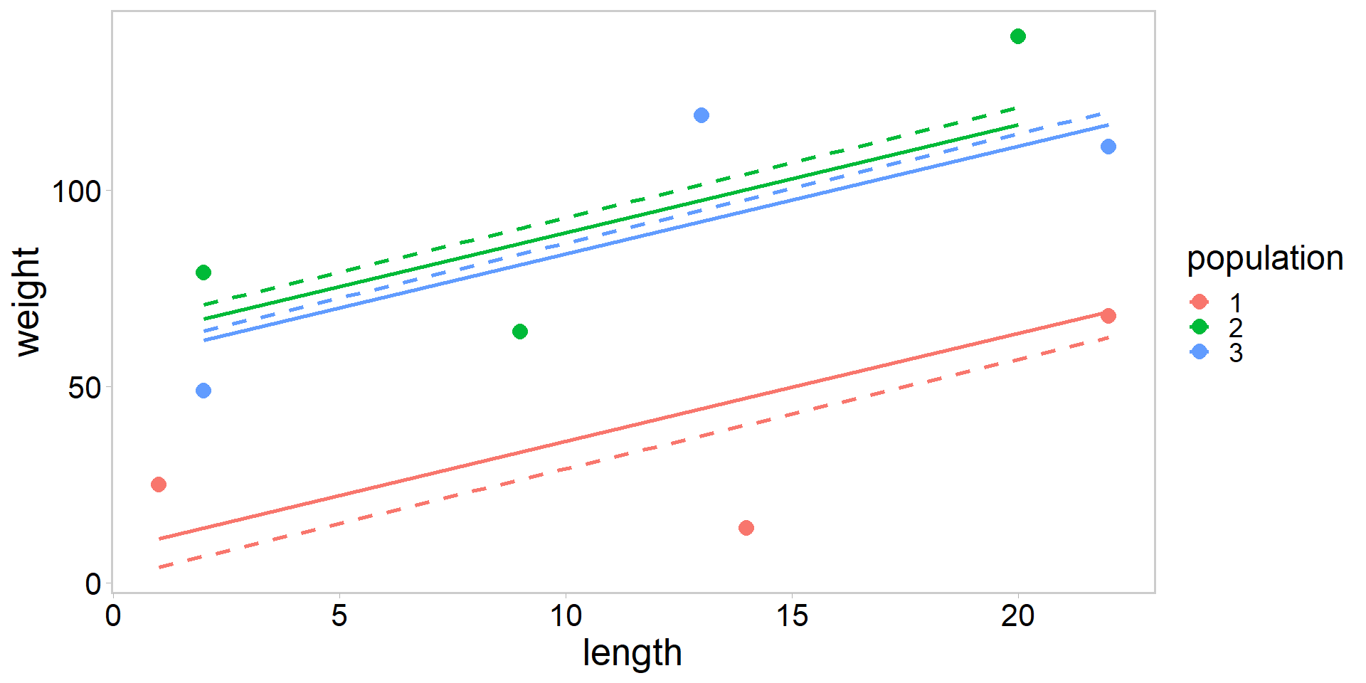
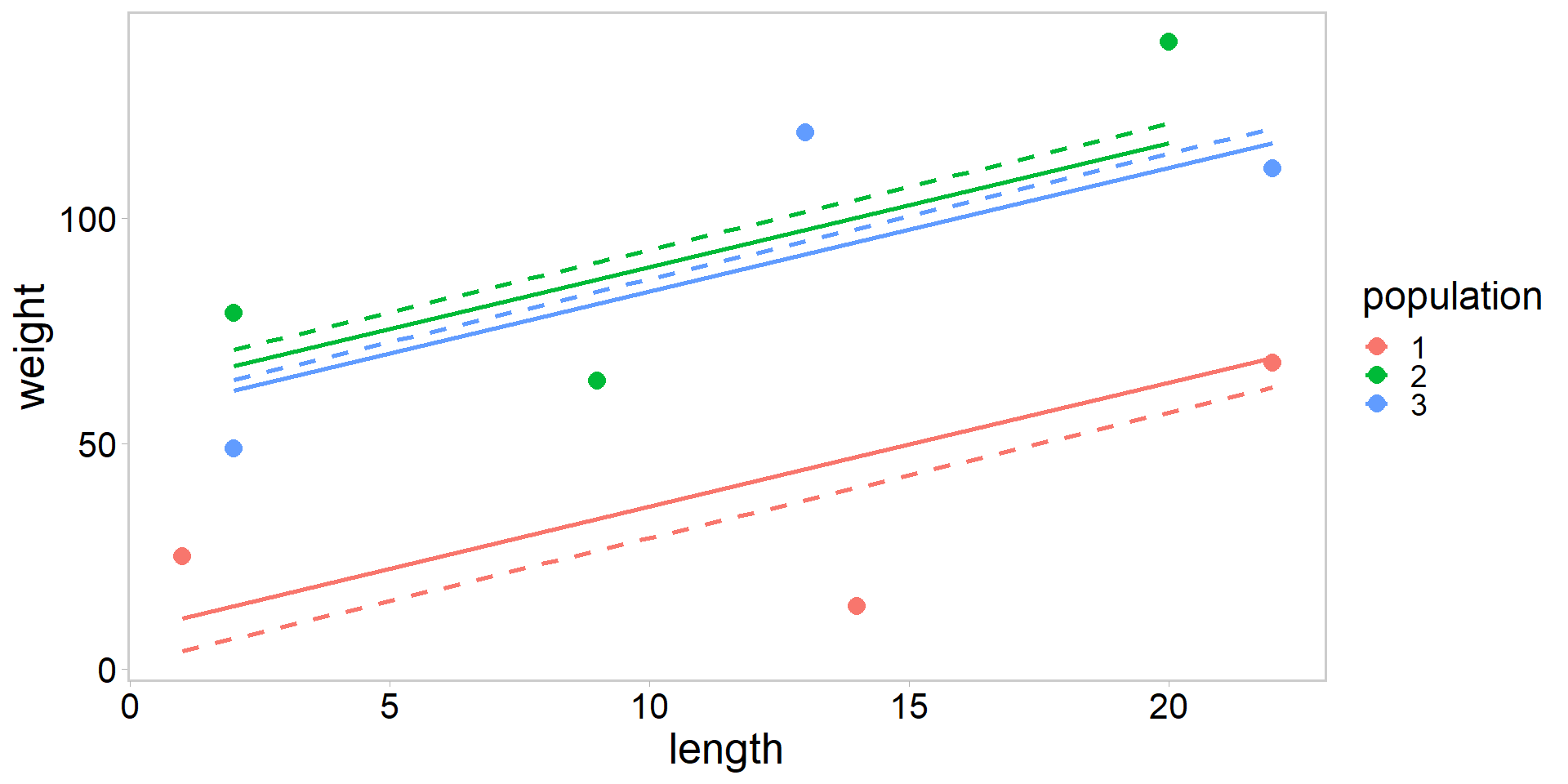
library(tidyverse)
library(ggqfc)
weight <- c(25, 14, 68, 79, 64, 139, 49, 119, 111) # obs
population <- factor(c(1, 1, 1, 2, 2, 2, 3, 3, 3)) # group
length <- c(1, 14, 22, 2, 9, 20, 2, 13, 22) # covariate
my_df <- data.frame(weight, population, length)
my_df %>%
ggplot(aes(length, weight, color = population)) +
geom_point(pch = 16, size = 3.5) + theme_qfc()








